
Summary
For the Better is a four-part quest for Fallout 4. A man named Konner asked the player if he could help his family become rent-free for six months if he retrieves these special types of fusion core across the wasteland. As the player progress through each quest, the decision of taking the fusion core becomes harder for the player without a clear sign of the right or the wrong solution.
Design Process
Fetch,retrieve,repeat
_p.png)
For the better quest stages
For the better is a 4-part quest that requires the player to make a decision that has no right or wrong answer. To design these quests, I used a method called incrementalism to gradually change the NPC’s location which will impact the player morality and ethics. I implemented each quest with the same objective to avoid the player learning about that challenge that I designed for them. To keep track of the actions of the player, I place global variables throughout the phases of the quest.

Overview of the first quest stage
This first quest is designed to replicate what is already within the base game. The player is not told about the exact location of the fusion core because I didn’t want the player to be primed for the encounter beforehand. I wanted the player to be oblivious to what they need to do to get the fusion core.

Overview of the second quest stage
The second fetch quest requires the player to complete the same task as the first. In this quest, the player will have to make a decision that does not have a right or wrong answer. I wanted the player to provide their reasoning on why they should or shouldn’t take the fusion core. I didn’t want to punish the player by failing the quest by the player's decision. I wanted to show the player that the game respects their decision that they made by being able to complete the quest in the way that they choose.

Overview of the third quest stage
The third quest is designed to push the player's morality and ethics to the limit. For this quest, I expect the player to have trouble making their choice. By placing the kids in the player view, guilt can creep into the player’s mind when they must choose between taking the fusion core or not. It also allows the player to reflect on their actions from the second quest.

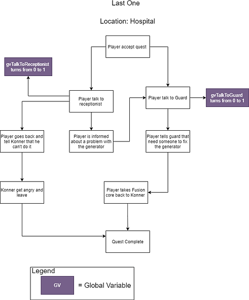
Overview of the fourth quest stage
This last quest allows the player to stop and reflect on their past actions. If the player committed an action that they regret, this is the opportunity to correct it. During playtest, players reported that their actions from the third quest affected their actions in the fourth quest. To make the situation worse, I placed NPC all around the hospital to provide the player with a moral dilemma about taking power away from a working hospital.
Post Mortem
What went right?
-
Playtesters reported that they had difficulty choosing because there was no right or wrong answer.
-
Players felt as if the quest respected their decision by being able to complete it in different ways.
Challenges
-
Not providing a notification to the player when Konner is ready to talk after the quest is completed made it difficult to suggest to the player when to meet Konner.
-
Lack of engine capabilities to use different animations to show Konner’s lack of mobility to complete the quest himself.
What did I learn?
-
By changing each quest in small incremental changes, players started to find justification for their actions.
-
Plan early into development about making a notification for the player to meet Konner after completing a quest.






